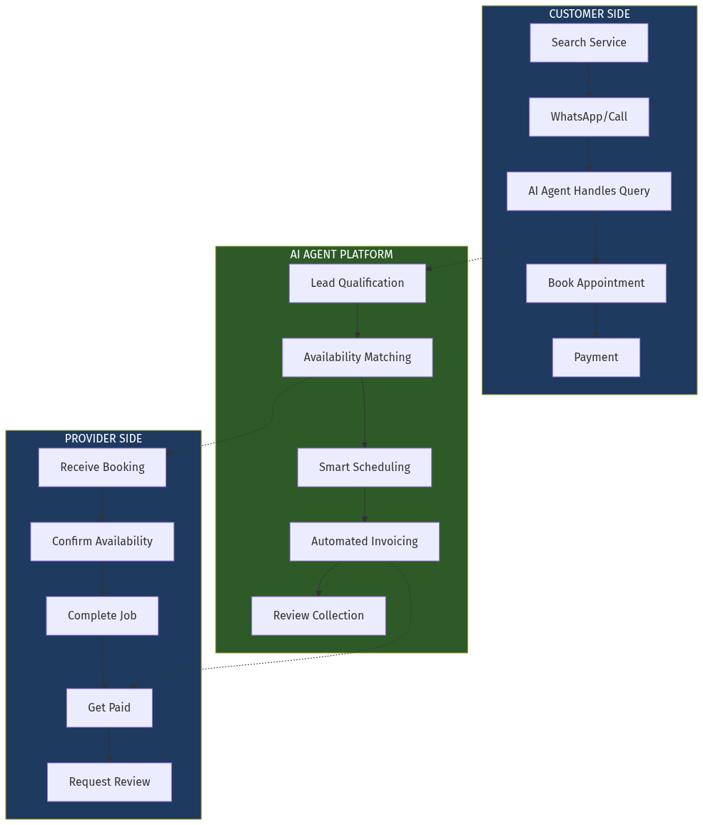
India's local service economy is a $50+ billion market operating on spreadsheets, WhatsApp messages, and phone calls. Unlike Western markets where Field Service Management (FSM) software exists, Indian providers resist traditional SaaS—they find it complex, expensive, and unnecessary.
The insight: Providers don't need another app. They need an AI agent that works through WhatsApp—the platform they already use.This article explores how AI agents can automate lead qualification, booking, scheduling, and payment for local services—creating a new type of marketplace that doesn't require behavior change from providers.
