ResearchWednesday, March 4, 2026

AI-Powered Cold Chain Logistics Intelligence: The ₹1.4 Lakh Crore Opportunity in Temperature-Controlled Supply Chains

India loses ₹92,000 crore worth of food annually due to cold chain failures. With pharma logistics mandating strict temperature compliance and quick commerce demanding hyper-local cold storage, the opportunity for AI-powered cold chain orchestration has never been greater.

1.

Executive Summary

India's cold chain market is valued at ₹1.4 lakh crore ($17B) and growing at 15% CAGR. Yet it remains one of the most fragmented, inefficient, and technology-starved segments of logistics.

The core problem: 50,000+ reefer trucks operate with near-zero digital visibility. 8,000+ cold storage facilities run on paper logs. Temperature excursions go undetected until products spoil. Compliance is manual, reactive, and largely theater. The AI opportunity: Build the "Uber for cold chain" with an intelligence layer — real-time temperature IoT, AI route optimization, automated compliance, and predictive spoilage prevention. Connect fragmented supply (reefer fleets, cold storages) with demand (pharma, food, dairy, QSR) through an AI-powered marketplace.
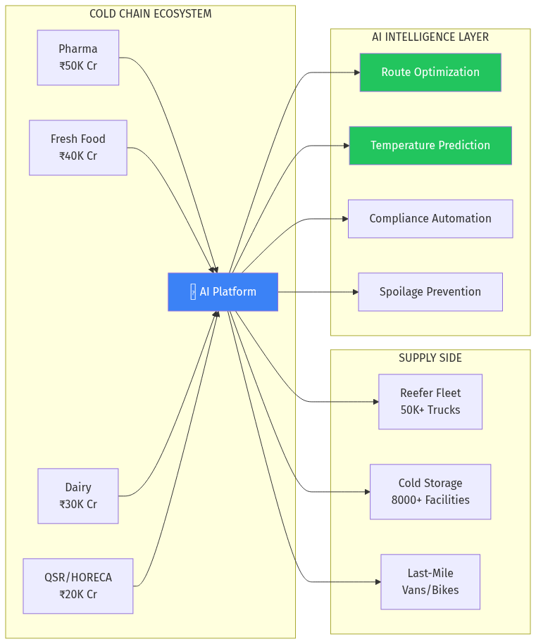
Cold Chain Architecture
Cold Chain Architecture

2.

Problem Statement

Who Experiences This Pain?

Pharmaceutical Companies (₹50,000 Cr logistics spend)
  • 25% of vaccines reach recipients degraded due to broken cold chain (WHO)
  • GST e-way bills don't verify temperature compliance
  • Manual temperature logs easily falsified
  • No real-time alerts when cold chain breaks mid-transit
Fresh Food & Produce Distributors (₹40,000 Cr)
  • 40% of fruits and vegetables perish before reaching consumers
  • No visibility into cold storage utilization across regions
  • Quality degradation during last-mile delivery
  • No traceability for food safety recalls
Dairy & Frozen Food Companies (₹30,000 Cr)
  • 3% milk spoilage = ₹3,000 Cr annual loss
  • Temperature fluctuations during loading/unloading unmonitored
  • Reefer fleet availability unpredictable
  • Multi-modal cold chain (truck → storage → van) creates blind spots
QSR & HORECA Chains (₹20,000 Cr)
  • FSSAI compliance audits are manual and point-in-time
  • No predictive visibility into inventory freshness
  • Last-mile cold delivery capacity constrained
  • Temperature excursion liability disputes with suppliers

What's Broken Today?

  • Fragmented Fleet Ownership: 70% of reefer trucks owned by small operators (1-5 trucks)
  • Paper-Based Compliance: Temperature loggers exist but data never analyzed
  • No Demand-Supply Matching: Shippers call 10+ transporters for every booking
  • Reactive Spoilage Detection: Problems discovered at destination, not in transit
  • Zero Predictive Intelligence: No forecasting of cold storage demand or pricing

  • 3.

    Current Solutions

    CompanyWhat They DoGap/Limitation
    Kool-exCold chain 3PL for pharmaOwned fleet model, limited to pharma, not a marketplace
    Ecom Express ColdE-commerce cold chainD2C focused, not B2B, no multi-stakeholder platform
    Snowman LogisticsCold storage warehousingStorage-centric, limited transport, no AI/IoT layer
    Coldman LogisticsIntegrated cold chainRegional focus, no tech platform for fragmented suppliers
    InficoldSolar cold rooms for ruralHardware focus, no logistics orchestration
    TessolReefer fleet telematicsIoT only, no marketplace, no compliance automation
    Common Gaps:
    • No one aggregates fragmented reefer fleet capacity
    • No AI-powered matching of shipper needs with available supply
    • No automated compliance documentation for FSSAI/CDSCO
    • No predictive spoilage prevention across the chain

    4.

    Market Opportunity

    Market Size

    SegmentAnnual Logistics SpendCold Chain %
    Pharmaceuticals₹1.2L Cr40% = ₹50,000 Cr
    Fresh Food/Produce₹2.5L Cr16% = ₹40,000 Cr
    Dairy & Frozen₹1.8L Cr17% = ₹30,000 Cr
    QSR/HORECA₹1.5L Cr13% = ₹20,000 Cr
    Total Addressable₹1.4L Cr

    Growth Drivers

  • FSSAI Strictness: New regulations mandate temperature logging for perishables
  • Pharma GDP Compliance: Good Distribution Practice requires validated cold chain
  • Quick Commerce Boom: Blinkit, Zepto, Instamart need hyperlocal cold storage
  • Export Requirements: EU/US import standards require chain-of-custody temperature proof
  • Vaccine Distribution: COVID established need for last-mile cold chain infrastructure
  • Why Now?

    • IoT costs dropped 80% in 5 years — temperature sensors now ₹200-500/unit
    • AI route optimization mature — can predict optimal cold chain paths
    • Reefer capacity growing — 15% YoY growth in reefer truck registrations
    • Regulatory tailwinds — FSSAI, CDSCO mandating digital temperature records
    • Quick commerce funding — Dark stores need cold storage networks

    5.

    Gaps in the Market

    Gap 1: No Unified Reefer Fleet Marketplace

    • 50,000+ reefer trucks, 70% small operators
    • No Uber-like matching platform
    • Shippers still calling multiple transporters manually

    Gap 2: No End-to-End Temperature Visibility

    • IoT exists but data siloed
    • No cross-handoff temperature continuity
    • Warehouse → Truck → Last-mile creates blind spots

    Gap 3: No Automated Compliance Generation

    • FSSAI, CDSCO audits require temperature logs
    • Currently paper-based, easily falsified
    • No auto-generated compliance certificates

    Gap 4: No Predictive Spoilage Intelligence

    • Temperature excursion detected at destination
    • No mid-transit alerts with rerouting recommendations
    • No ML models predicting shelf-life based on actual conditions

    Gap 5: No Cold Storage Utilization Intelligence

    • 8,000+ facilities operate in information silos
    • No real-time availability/pricing marketplace
    • Seasonal utilization swings from 30% to 110%

    6.

    AI Disruption Angle

    What AI Agents Can Do

    1. Intelligent Matching Agent
    • Understands shipper requirements (product type, temperature range, urgency, route)
    • Matches with available reefer capacity in real-time
    • Considers driver reliability scores, vehicle maintenance history, insurance status
    2. Predictive Spoilage Agent
    • Monitors real-time temperature IoT data
    • Predicts remaining shelf-life based on actual conditions (not just expiry dates)
    • Alerts when temperature excursion will cause spoilage
    • Recommends rerouting to nearest cold storage if needed
    3. Compliance Automation Agent
    • Auto-generates FSSAI/CDSCO-compliant temperature certificates
    • Creates audit-ready chain-of-custody documentation
    • Flags non-compliant shipments before delivery
    • Handles regulatory submission workflows
    4. Route Optimization Agent
    • Considers traffic, weather, en-route cold storage availability
    • Optimizes multi-drop routes for temperature-sensitive cargo
    • Predicts delays and pre-positions backup capacity
    5. Demand Forecasting Agent
    • Predicts regional cold storage demand by season/event
    • Helps fleet owners position capacity ahead of demand
    • Enables dynamic pricing based on utilization forecasts
    Cold Chain Ecosystem
    Cold Chain Ecosystem

    7.

    Product Concept

    Core Platform: "ColdConnect.ai"

    For Shippers (Pharma, Food, Dairy, QSR):
    • Post cold chain requirements (origin, destination, temperature range, volume)
    • Get instant quotes from matched reefer operators
    • Real-time tracking with temperature visibility
    • Auto-generated compliance documentation
    • Spoilage alerts with recommended actions
    For Fleet Operators (Reefer Truck Owners):
    • List available capacity with location, temperature capability
    • Receive matched booking requests
    • IoT integration for temperature monitoring
    • Performance scoring and premium shipper access
    • Fleet utilization analytics
    For Cold Storage Facilities:
    • List available space with real-time inventory
    • Dynamic pricing based on demand/season
    • Integration with inbound/outbound logistics
    • Utilization optimization recommendations
    Intelligence Layer:
    • Temperature prediction models
    • Route optimization engine
    • Compliance auto-generation
    • Spoilage risk scoring
    • Demand forecasting

    8.

    Development Plan

    PhaseTimelineDeliverables
    MVP12 weeksReefer marketplace (Pune-Mumbai corridor), basic IoT integration, manual compliance docs
    V18 weeksAI matching, auto-compliance generation, multi-city expansion
    V28 weeksPredictive spoilage alerts, cold storage marketplace, route optimization
    V3OngoingFull India coverage, pharma GDP compliance module, API ecosystem

    Tech Stack

    • IoT: Partner with Tessol, Kelvingear for reefer sensors
    • Backend: Node.js/PostgreSQL, real-time event streaming
    • AI/ML: Temperature prediction models, route optimization, demand forecasting
    • Mobile: React Native for drivers and shippers
    • Compliance: Auto-PDF generation with digital signatures

    9.

    Go-To-Market Strategy

    Phase 1: Pharma Corridor (Months 1-6)

  • Target: Pharmaceutical distributors on Mumbai-Pune corridor
  • Why: Highest compliance needs, premium pricing tolerance, concentrated demand
  • Approach: Partner with 2-3 pharma distributors as anchor customers
  • Supply: Onboard 50-100 reefer operators on the corridor
  • Phase 2: Metro Fresh Food (Months 6-12)

  • Expand: Delhi NCR, Bangalore, Chennai corridors
  • Segment: Fresh produce aggregators (Ninjacart, DeHaat, WayCool suppliers)
  • Differentiation: Real-time quality scoring at delivery
  • Phase 3: Quick Commerce Integration (Months 12-18)

  • Partner: Dark store operators (Blinkit, Zepto, Instamart)
  • Offer: Last-mile cold delivery network
  • Model: SaaS + transaction fee hybrid
  • Phase 4: National Network (Months 18-24)

  • Coverage: Tier 2/3 cities
  • Segment: Dairy cooperatives, frozen food distributors
  • Moat: Largest cold chain data network in India

  • 10.

    Revenue Model

    Transaction Fees

    • 5-8% commission on reefer bookings
    • 3-5% on cold storage space rentals
    • Premium for expedited/guaranteed temperature shipments

    SaaS Subscriptions

    • ₹5,000-25,000/month for fleet operators (IoT dashboard, analytics)
    • ₹10,000-50,000/month for shippers (compliance automation, API access)
    • Enterprise plans for pharma/FMCG (custom integrations, SLAs)

    Value-Added Services

    • Insurance (temperature excursion coverage)
    • Financing (reefer vehicle loans, working capital)
    • Compliance audits (FSSAI/CDSCO preparation)

    Unit Economics (Target at Scale)

    • Average shipment value: ₹25,000
    • Take rate: 6%
    • Revenue per shipment: ₹1,500
    • Target: 1,000 shipments/day = ₹4.5 Cr/month

    11.

    Data Moat Potential

    Proprietary Data Assets

  • Temperature Journey Database: Millions of shipment temperature profiles
  • Spoilage Correlation Models: What conditions cause which products to fail
  • Fleet Reliability Scores: Performance data on 50,000+ reefer trucks
  • Route Performance Intelligence: Which routes have best cold chain integrity
  • Pricing Intelligence: Real-time cold chain pricing across India
  • Compliance Templates: Industry-specific regulatory documentation
  • Network Effects

    • More shippers → more demand → more fleet operators join
    • More data → better AI predictions → better service → more users
    • Compliance documentation becomes industry standard
    • Insurance partnerships require platform data

    12.

    Why This Fits AIM Ecosystem

    Direct Alignment

  • B2B Marketplace: Connects fragmented supply (reefer fleets) with demand (shippers)
  • Workflow Automation: Replaces phone/WhatsApp booking with intelligent matching
  • AI-Native: Core value from AI (matching, prediction, compliance automation)
  • India-First: Solving uniquely Indian cold chain fragmentation
  • Repeat Transactions: Daily/weekly shipments create recurring platform usage
  • Cross-Vertical Synergies

    • Pharma vertical: Links to medical equipment, diagnostic lab logistics
    • Food vertical: Connects to restaurant procurement, FSSAI compliance
    • Agriculture vertical: Farm-to-fork cold chain for produce aggregators

    AIM Data Network

    • Cold chain intelligence becomes a horizontal capability
    • Cross-pollination with other logistics verticals
    • Unified B2B transaction layer

    ## Mental Models Applied

    Zeroth Principles

    Assumption questioned: "Cold chain is a hardware/infrastructure problem" Reframe: Cold chain is an information problem. The infrastructure exists (50K reefer trucks, 8K cold storages). The failure is coordination, visibility, and intelligence.

    Incentive Mapping

    • Fleet operators want utilization — currently 50-60%, could be 80%+
    • Shippers want compliance proof — currently manual and expensive
    • Regulators want visibility — currently impossible to audit
    • All incentives align toward a digital platform

    Distant Domain Import

    Imported from: Energy grid management
    • Grid operators balance supply/demand in real-time across distributed assets
    • Cold chain is similar: distributed temperature-controlled assets needing orchestration
    • Predictive load balancing → Predictive spoilage prevention

    Falsification (Pre-Mortem)

    Why might this fail?
  • Fleet operators resist IoT installation → Offer hardware subsidies, show utilization gains
  • Shippers already have 3PL relationships → Position as intelligence layer, not competitor
  • Data accuracy issues with cheap sensors → Partner with validated IoT providers
  • Regional players dominate local routes → Start with high-compliance pharma where national platform needed
  • Steelmanning (Why Incumbents Might Win)

    • Snowman/Kool-ex have existing relationships and owned assets
    • Counter: They can't aggregate fragmented capacity; platform model scales faster
    • Large 3PLs (DHL, Maersk) entering India cold chain
    • Counter: Global players struggle with India's fragmentation; local platform has advantage

    Anomaly Hunting

    Strange observation: India has 50K+ reefer trucks but 40% food wastage Explanation: Trucks exist but utilization is poor due to information asymmetry Opportunity: Platform that increases utilization from 55% to 80% = massive value creation

    ## Verdict

    Opportunity Score: 8.5/10 Strengths:
    • Massive market (₹1.4L Cr) with clear pain points
    • Regulatory tailwinds (FSSAI, pharma GDP)
    • Fragmented supply perfect for marketplace aggregation
    • AI adds genuine value (not just digitization)
    • Strong data moat potential
    Risks:
    • Capital-intensive if hardware subsidy needed for IoT
    • Cold chain has thin margins — need volume scale
    • Incumbent relationships may be sticky
    Recommendation: Start with pharma corridor (highest compliance needs, premium pricing tolerance), prove the model, then expand to food/dairy. Partner with IoT hardware providers rather than building own sensors. Position as intelligence layer that complements existing 3PLs rather than competing directly.

    This is a Tier 1 opportunity for the AIM ecosystem — high TAM, clear AI angle, strong India focus, and potential for cross-vertical expansion.


    ## Sources