ResearchTuesday, March 3, 2026

AI-Native Kirana Intelligence: The $600B Opportunity to Digitize India's 12 Million Mom-and-Pop Stores

India's kiranas (mom-and-pop stores) control 80% of retail but run on paper ledgers, WhatsApp, and gut instinct. The next unicorn will be the AI agent that becomes every kirana owner's business partner.

9
Opportunity
Score out of 10
1.

Executive Summary

India has 12-14 million kirana stores generating over $600 billion in annual sales. They serve 800 million consumers daily, control 80% of FMCG distribution, and remain the backbone of Indian retail despite a decade of e-commerce disruption.

Yet most kiranas operate like they did in 1990: paper ledgers, mental inventory, cash transactions, and distributor relationships built on trust. The digitization wave (Khatabook, OkCredit, Udaan) addressed pieces of the puzzle but failed to transform operations.

The opportunity: An AI-native platform that becomes the kirana's intelligent business partner — managing inventory, predicting demand, automating ordering, enabling credit, and optimizing pricing — all through WhatsApp voice notes in regional languages.

This isn't about replacing kiranas. It's about making each kirana 3x more profitable while they sleep.


2.

Problem Statement

For Kirana Owners:

  • Cash flow crisis: Average kirana has ₹2-4 lakh tied up in slow-moving inventory
  • No demand visibility: Stockouts on fast-movers, overstocking on duds
  • Credit dependency: 70% of kiranas rely on distributor credit, paying 2-5% implicit interest
  • No pricing power: Zero visibility into competitor pricing or margin optimization
  • Time poverty: 14-hour days managing everything manually

For FMCG Brands:

  • Blind distribution: No real-time visibility into kirana-level stock or demand
  • Scheme leakage: 30-40% of trade promotions don't reach the intended stores
  • Last-mile intelligence gap: Can't optimize SKU mix by neighborhood

For Distributors:

  • Route inefficiency: Manual beat planning based on intuition
  • Collection friction: 40% of distributor time spent on collections
  • Credit risk: No standardized way to assess kirana creditworthiness

For Financial Services:

  • Underwriting blindness: Kiranas have no formal financial records
  • ₹8 trillion credit gap: Only 11% of kiranas have access to formal credit
  • No cash flow data: Banks can't assess without transaction history

3.

Current Solutions

CompanyWhat They DoWhy They're Not Solving It
KhatabookDigital ledger for credit trackingJust digitized the paper khata. No intelligence, no inventory, no ordering
OkCreditSimilar digital ledgerSame limitations. Both lost 80% users post-funding hype
UdaanB2B marketplace for orderingTransaction-focused, not operations-focused. High GMV, low retention
JioMartReliance's kirana partnershipAsset-heavy, Reliance-centric SKUs, limited AI capabilities
ElasticRunLogistics + distributionFocused on last-mile, not kirana operations intelligence
DukaanE-commerce storefrontsSolves online presence, not offline operations
The gap: Everyone built point solutions. No one built the operating system — the intelligent layer that connects inventory, ordering, credit, and customer insights into a unified AI-driven experience.
4.

Market Opportunity

Kirana Market Structure
Kirana Market Structure

Market Size

  • Total addressable market: $600B+ annual kirana retail sales
  • Serviceable market: 4 million kiranas in urban/semi-urban areas = $240B
  • Revenue opportunity: 2-4% take rate on transactions + SaaS + financial services = $8-15B TAM

Growth Drivers

  • Smartphone penetration: 85%+ of kirana owners now have smartphones
  • WhatsApp ubiquity: Already used for ordering — 60% of kirana orders involve WhatsApp
  • Voice AI maturity: Regional language voice AI finally production-ready
  • ONDC rails: Open commerce infrastructure enables interoperability
  • Credit demand: Post-COVID, kiranas actively seeking formal credit

Why Now?

  • AI cost collapse: Running an AI agent costs <$0.10/day per kirana — finally unit-economics viable
  • Voice-first works: Text-based apps failed. Voice in Hindi/Tamil/Telugu can succeed.
  • Incumbents distracted: Udaan is pivoting, Khatabook retreated, JioMart focused elsewhere
  • UPI normalization: Digital payments no longer a barrier — it's the default

  • 5.

    Gaps in the Market

    ❌ Intelligence Gap

    • Kiranas have data (sales, inventory, credit) but no insights
    • No one tells them: "Don't order Parle-G this week — you have 3-week stock"

    ❌ Voice-First Gap

    • All solutions require typing on small screens
    • Kirana owners are busy — they can talk, they can't type

    ❌ Credit-Operations Linkage Gap

    • Khatabook tracks credit but doesn't help get credit
    • No embedded lending based on real-time transaction data

    ❌ Proactive Automation Gap

    • Every app requires the owner to initiate actions
    • No one proactively orders low stock or alerts about expiring inventory

    ❌ Brand-Kirana Bridge Gap

    • Brands spend ₹40,000 crore on trade promotion with zero kirana-level attribution
    • No way to deliver personalized schemes to specific stores

    6.

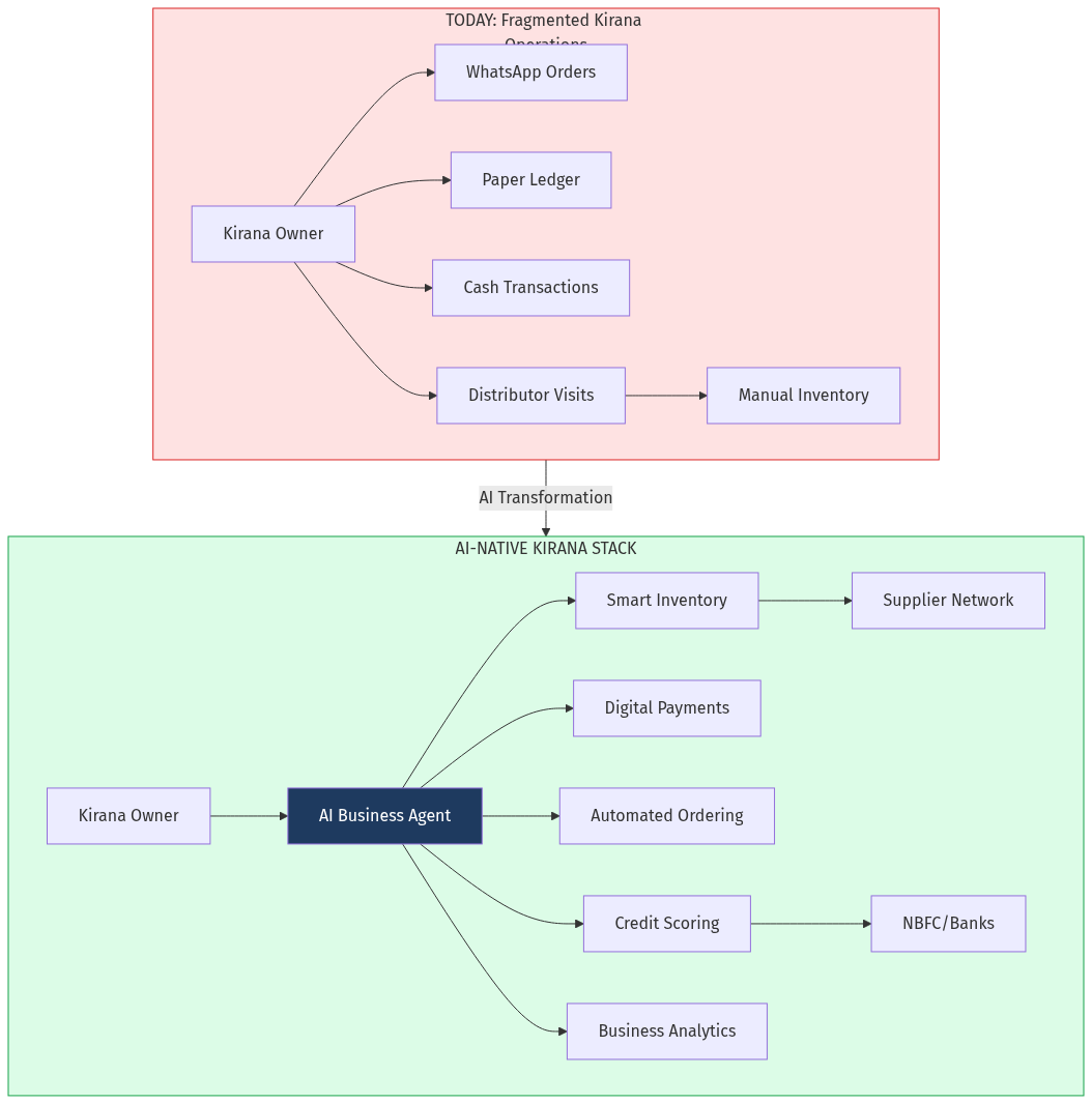
    AI Disruption Angle

    Kirana Digitization Architecture
    Kirana Digitization Architecture

    Current State (Manual)

  • Owner mentally tracks stock
  • Distributor visits → owner recalls what's needed
  • Writes in paper khata
  • Calls/WhatsApps if urgent
  • No demand prediction, no margin optimization, no credit access
  • AI-Native State

  • Passive inventory tracking: Camera-based shelf monitoring or sales inference
  • Demand prediction: AI predicts next week's sales by SKU
  • Auto-ordering: "Arre bhai, Surf Excel kam ho gaya hai — order kar doon kya?" via voice
  • Dynamic pricing suggestions: "Neighborhood mein competition ne Maggi ka price kam kiya"
  • Credit pre-approval: "Aapka 2 lakh ka loan ready hai — chahiye?"
  • The AI Agent Persona

    Meet Dukaan Dost — an AI business partner that:

    • Speaks in the owner's language (Hindi, Tamil, Telugu, Marathi, etc.)
    • Communicates via WhatsApp voice notes
    • Proactively manages the business
    • Never needs training — learns from behavior
    • Costs less than hiring a helper
    Key insight: The kirana owner doesn't want software. They want a smart munshi (accountant) who works 24/7, never steals, and speaks their language.


    7.

    Product Concept

    Core Features

    1. Voice-First Interface
    • All interactions via WhatsApp voice notes
    • Regional language support (10+ languages)
    • No app installation required
    2. Intelligent Inventory Management
    • Sales-based inventory inference
    • Expiry date tracking and alerts
    • Dead stock identification
    • Optimal reorder point calculation
    3. Automated Procurement
    • Multi-distributor price comparison
    • One-tap ordering to any distributor
    • Scheme/offer visibility from brands
    • Group buying for better prices
    4. Credit Intelligence
    • Customer khata digitization
    • Payment reminders (voice)
    • Credit scoring for the kirana itself
    • Embedded lending integration
    5. Business Analytics (Simple)
    • "Aaj ki bikri kitni hui?" → instant answer
    • Daily/weekly profit summaries
    • Best-selling SKU insights
    • Dead hours and peak time patterns
    6. Brand Connection
    • Targeted scheme delivery
    • Direct brand payouts for schemes
    • Feedback channel to brands

    8.

    Development Plan

    PhaseTimelineDeliverables
    MVP8 weeksWhatsApp bot + voice notes + basic inventory tracking + distributor ordering
    V112 weeksCredit ledger + payment reminders + demand prediction + 5 regional languages
    V216 weeksEmbedded lending partnership + brand scheme integration + multi-store dashboard
    V324 weeksCamera-based inventory + ONDC integration + full regional rollout

    Tech Stack

    • Voice AI: Sarvam AI (Indian languages) + Whisper (fallback)
    • Messaging: WhatsApp Business API via Kapso
    • LLM: Claude for conversation, local fine-tuned for domain
    • Inventory: Vision models for shelf detection (optional)
    • Payments: UPI autopay for subscriptions, Razorpay for B2B

    9.

    Go-To-Market Strategy

    Phase 1: Narrow Deep (Month 1-3)

    • Focus: 500 kiranas in Hyderabad/Vizag
    • Channel: Distributor partnerships — they onboard their kiranas
    • Incentive: Free forever for first 500 stores
    • Goal: Prove 3x engagement vs. Khatabook

    Phase 2: Distributor Network Effect (Month 4-6)

    • Target: 10 distributors with 5,000+ combined kiranas
    • Value prop: "Your kiranas order 40% more when using Dukaan Dost"
    • Revenue: ₹500/month per active kirana (paid by distributor)

    Phase 3: Brand Partnerships (Month 7-12)

    • Target: 5 FMCG brands (Hindustan Unilever, ITC, Marico, Dabur, P&G)
    • Value prop: Targeted scheme delivery with 90%+ attribution
    • Revenue: ₹2-5 per scheme delivered + transaction data licensing

    Phase 4: Financial Services (Month 12+)

    • Partner: NBFCs (Lendingkart, Flexiloans, Kinara)
    • Product: Working capital loans based on transaction data
    • Revenue: 2-3% of loan value as origination fee

    10.

    Revenue Model

    Revenue StreamUnit EconomicsAt Scale (1M Kiranas)
    SaaS subscription₹299-499/month₹300-500 Cr/year
    Transaction fee0.5% on ordering GMV₹200-400 Cr/year
    Brand partnerships₹2-5 per scheme delivery₹100-200 Cr/year
    Lending commission2-3% origination fee₹150-300 Cr/year
    Data licensing₹5-10 per kirana/month₹60-120 Cr/year
    Total revenue potential: ₹800-1,500 Cr/year at 1 million kiranas (8% market penetration)
    11.

    Data Moat Potential

    First-Party Data Assets

    • Transaction velocity: Real-time sales data by SKU, location, time
    • Inventory positions: Live stock levels across the network
    • Credit behavior: Payment patterns of both kiranas and their customers
    • Price sensitivity: A/B tested pricing impact data
    • Demand signals: Pre-order and reorder patterns

    Network Effects

    • Distributor lock-in: Once 50%+ of a distributor's kiranas use the platform, switching is costly
    • Brand data dependency: Brands become reliant on granular insights they can't get elsewhere
    • Credit scoring moat: Historical data makes lending models more accurate over time

    Why This Data Matters

    FMCG brands collectively spend ₹40,000 crore annually on trade promotion with <10% attribution. The platform that can prove "this scheme drove X additional sales at Y stores" captures disproportionate value.
    12.

    Why This Fits AIM Ecosystem

    AIM.in Alignment

    • B2B marketplace DNA: Kiranas are India's largest B2B buyer network
    • AI-first: Voice agents and demand prediction as core differentiators
    • India-specific: This problem is uniquely Indian — no copy-paste from West
    • WhatsApp-native: Builds on AIM's messaging-first philosophy

    Integration Opportunities

    • Supplier discovery: Kiranas find new distributors via AIM
    • Category expansion: Same platform for electrical, hardware, pharma retail
    • Cross-vertical data: Kirana demand signals inform manufacturer/supplier insights

    Portfolio Synergy

    • Domain: kirana.in / dukaan.ai / munshi.ai available for acquisition
    • Existing contacts: Distributor network from RCC pipes work
    • Voice AI stack: Already built for other AIM verticals

    ## Mental Models Applied

    Zeroth Principles

    Assumption challenged: "Kiranas need apps to digitize." Reality: They need a person (even if AI) who speaks their language and manages their business. The interface is irrelevant — the relationship matters.

    Incentive Mapping

    • Kirana owner: Wants more profit, less stress, credit access
    • Distributor: Wants higher order frequency, lower collection effort
    • Brand: Wants attribution and direct kirana relationship
    • NBFC: Wants underwriting data and distribution
    All incentives align toward a single intelligent layer that serves everyone.

    Distant Domain Import

    From: Restaurant POS systems (Toast, Square) Import: The POS became the restaurant's OS, then added payments, payroll, lending. Application: The kirana AI agent becomes the OS, then adds procurement, credit, analytics.

    Falsification (Pre-Mortem)

    Why might this fail?
  • Khatabook/OkCredit fatigue: Kiranas burned by overpromising apps → Solution: Distributor-led adoption, not direct sales
  • Voice AI not ready: Regional language accuracy insufficient → Solution: Hybrid (voice + simple button responses)
  • Low willingness to pay: Kiranas won't pay for software → Solution: Distributor/brand subsidized initially
  • Steelmanning Incumbents

    Why JioMart might win:
    • Reliance has distribution and capital
    • Can offer credit at scale
    • Already has 2M+ partner kiranas
    Counter: Reliance wants kiranas to sell JioMart products. We want kiranas to sell whatever's best for them. The neutral platform wins long-term trust.

    Anomaly Hunting

    Strange fact: Khatabook reached 10M downloads but <500K active users. Interpretation: Kiranas downloaded because of hype, churned because of low utility. Opportunity: The bar for retention is low — consistent utility wins.

    ## Verdict

    Opportunity Score: 9/10 Why this matters:
    • Massive market ($600B) with proven digitization demand
    • Clear gaps in existing solutions (voice, intelligence, credit linkage)
    • AI cost economics finally viable for ₹300/month pricing
    • Multiple revenue streams reduce dependency risk
    • Data moat potential is enormous
    Risks:
    • Execution complexity (regional languages, last-mile onboarding)
    • Incumbent retaliation (JioMart, Udaan)
    • Regulatory uncertainty around NBFC partnerships
    Recommendation: This is a Tier-1 opportunity for AIM. Consider acquiring munshi.ai or dukaan.ai domain, building MVP in Q1, and targeting Tier-2 city distributor partnerships for validation.

    The kirana store isn't dying — it's evolving. The question is who becomes its intelligent backbone.


    ## Sources