ResearchTuesday, March 3, 2026

AI Facility Management Intelligence: The $25B Opportunity to Disrupt India's Most Fragmented B2B Service Market

India's facility management market is growing at 9% annually, yet runs on WhatsApp groups, verbal contracts, and reactive maintenance. AI agents could transform this $25B industry by enabling predictive operations, dynamic vendor matching, and automated compliance—while solving a 40% workforce attrition crisis that incumbents cannot address.

1.

Executive Summary

The Indian facility management (FM) market represents a massive, structurally inefficient industry where property owners coordinate dozens of service vendors through fragmented channels—primarily WhatsApp groups and phone calls. Despite 9%+ annual growth and increasing technology adoption by enterprises, the underlying coordination layer remains manual, opaque, and wasteful.

This deep-dive explores how AI-powered facility management intelligence platforms could capture significant value by:

  • Automating vendor discovery and dynamic pricing
  • Enabling predictive maintenance through IoT integration
  • Providing compliance automation for SEBI's new disclosure requirements
  • Solving the labor crisis through intelligent workforce optimization
The opportunity: A platform that becomes the "operating system" for India's 500+ million square feet of commercial real estate.


2.

Problem Statement

Who Experiences This Pain?

Property Owners & Corporate Real Estate Teams:
  • Manage 5-20 different vendors per building (cleaning, security, HVAC, electrical, plumbing, pest control, landscaping)
  • No centralized view of vendor performance or costs
  • Reactive maintenance leads to 2-3x higher repair costs
  • SEBI now requires top 1,000 listed firms to disclose energy data—but most can't even collect it
Facility Management Companies (JLL, CBRE, ISS):
  • 40% worker attrition in metros—staff jumping to gig economy
  • Wage inflation of 10-12% annually compresses margins
  • Fragmented tendering prevents scale benefits
  • Lowest-price procurement clauses erode profitability
Service Vendors (10,000+ SMEs):
  • No price discovery mechanism
  • Payment cycles of 60-90 days
  • No way to build reputation or scale operations
  • Dependent on relationships, not performance

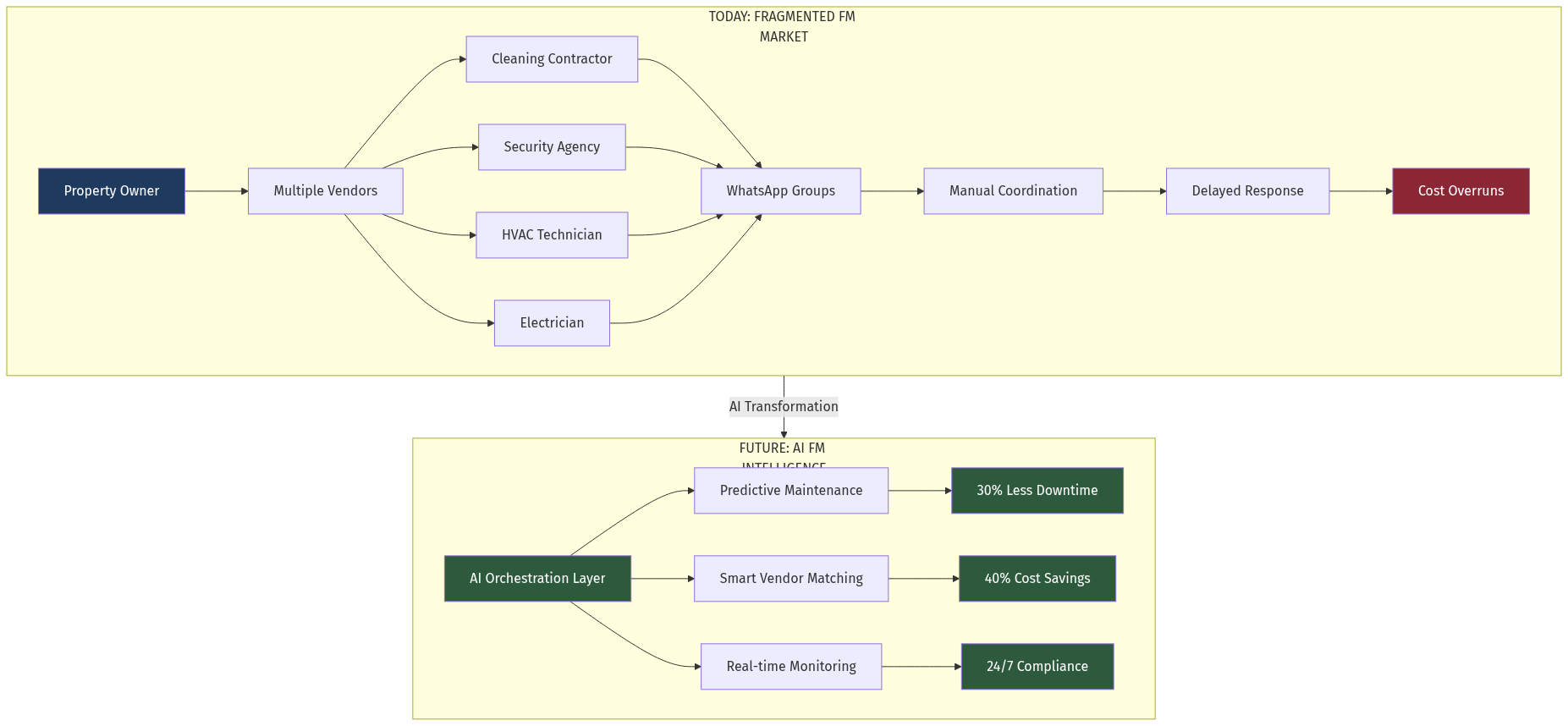
The Coordination Nightmare

A typical Grade A office building in Bengaluru requires coordination between:

  • 1 integrated FM company (contract holder)
  • 3-5 housekeeping sub-contractors
  • 2-3 security agencies
  • HVAC maintenance vendor
  • Electrical contractor
  • Fire safety vendor
  • Pest control service
  • Landscaping service
  • Waste management vendor
All of this coordination happens through:
  • WhatsApp groups (fragmented, unsearchable)
  • Phone calls (no audit trail)
  • Excel sheets (version control chaos)
  • Verbal agreements (dispute magnet)
Facility Management Market Structure
Facility Management Market Structure


3.

Current Solutions

CompanyWhat They DoWhy They're Not Solving It
JLL IndiaIntegrated FM for enterprisesFocus on large contracts; SMEs priced out; no self-serve platform
ISS Facility ServicesGlobal FM player with India opsEnterprise-only; high minimum contract values
SIS LimitedSecurity + FM servicesSecurity-centric; FM is add-on; manual operations
BVG IndiaHousekeeping + manpowerLabor arbitrage model; no tech differentiation
UrbanClap ProOn-demand home servicesConsumer-focused; B2B enterprise is nascent
FacilioBuilding management SaaSPure software; doesn't solve vendor coordination
GloworldFM marketplaceEarly stage; limited vendor network
The gap: No platform combines vendor marketplace + IoT integration + predictive analytics + compliance automation for the Indian market.
4.

Market Opportunity

Market Size

  • India FM Market 2025: ~$18-20 billion
  • Projected 2030: ~$28-32 billion
  • CAGR: 8.5-9.5%

Segment Breakdown (2025)

SegmentRevenue ShareGrowth Rate
Soft Services (cleaning, security, catering)66.5%7.8%
Hard Services (HVAC, electrical, plumbing)33.5%8.4%
Integrated FM (bundled services)Fastest-growing9.0%
Healthcare FMFastest vertical9.4%

Why Now?

  • SEBI Disclosure Mandates: Top 1,000 listed firms must report energy-use data, creating urgent demand for monitoring systems
  • Grade A Office Boom: 79 million sq ft completed in 2025 alone; vacancy below 13% in top metros
  • GCC Expansion: Global Capability Centers in Tier-2 cities have no legacy FM teams—greenfield outsourcing opportunity
  • Post-Pandemic Hygiene Standards: Mandatory sanitization and air quality monitoring in healthcare and hospitality
  • Labor Crisis Forcing Automation: 40% attrition makes manual coordination unsustainable

  • 5.

    Gaps in the Market

    Gap 1: No Price Discovery for FM Services

    There's no "Booking.com for facility services." Property owners have zero visibility into:

    • Market rates for specific services
    • Vendor quality signals
    • Historical pricing trends
    Anomaly: Real estate has JLL/CBRE benchmarks for rent per sq ft, but no equivalent for FM cost per sq ft.

    Gap 2: Reactive, Not Predictive

    Most FM still operates on "fix when broken" model:

    • 70% of maintenance is reactive
    • Predictive maintenance can reduce downtime by 30%
    • IoT sensors exist but aren't integrated with vendor dispatch
    Zeroth Principle: Why do we wait for equipment to fail? The assumption that maintenance must be reactive is a historical artifact of information asymmetry.

    Gap 3: Workforce Optimization Black Box

    • No visibility into worker productivity
    • No data on optimal staffing levels
    • Scheduling done manually on paper rosters
    Incentive Mapping: FM companies profit from headcount (cost-plus contracts), not efficiency. Clients can't audit actual vs. billed hours.

    Gap 4: Compliance is Manual and Expensive

    • Fire safety audits: Manual paper checklists
    • HVAC certifications: Scattered PDFs
    • Energy reporting: Excel compilation from multiple systems
    Distant Domain Import: Aviation has real-time maintenance logs tied to regulatory compliance. Why doesn't commercial real estate?

    Gap 5: Tier-2 Cities Underserved

    • Ahmedabad, Jaipur, Kochi growing 15-18% in office leasing
    • No established FM networks
    • Greenfield opportunity for platform-first approach

    6.

    AI Disruption Angle

    The AI-First FM Platform

    AI Facility Management Architecture
    AI Facility Management Architecture
    AI Agent #1: Predictive Maintenance Oracle
    • Ingests IoT sensor data (temperature, vibration, power consumption)
    • Predicts equipment failures 2-4 weeks in advance
    • Auto-generates work orders with vendor recommendations
    • Learns from maintenance history to improve accuracy
    AI Agent #2: Dynamic Vendor Matcher
    • Analyzes service requirements and vendor capabilities
    • Real-time pricing based on demand, location, urgency
    • Quality scoring from work history and client feedback
    • Auto-negotiates rates within pre-approved bands
    AI Agent #3: Compliance Automator
    • Tracks all certifications, audits, and renewals
    • Auto-generates SEBI-compliant energy reports
    • Flags upcoming compliance deadlines
    • Maintains audit-ready documentation
    AI Agent #4: Workforce Optimizer
    • Predicts optimal staffing levels by time/day/season
    • Matches worker skills to task requirements
    • Reduces ghost workers and time theft
    • Provides digital attendance with geo-verification

    The Agent Swarm Vision

    Imagine a building where:

    • The HVAC system detects anomalous vibration patterns
    • An AI agent predicts bearing failure in 18 days
    • Another agent sources three qualified vendors, gets quotes
    • The property manager approves via WhatsApp
    • Work order dispatches automatically
    • Completion verification via photo + IoT confirmation
    • Invoice generated and payment scheduled
    Zero human coordination required.


    7.

    Product Concept

    Platform Architecture

    Layer 1: Integration Hub
    • BMS (Building Management System) connectors
    • IoT sensor aggregation
    • ERP integrations (SAP, Oracle, Tally)
    • WhatsApp Business API
    Layer 2: Intelligence Engine
    • Predictive analytics models
    • Dynamic pricing algorithms
    • Vendor scoring system
    • Compliance tracking
    Layer 3: Marketplace
    • Vendor profiles and verification
    • Service catalogs with SLAs
    • Bidding and negotiation tools
    • Contract management
    Layer 4: Operations
    • Work order management
    • Digital attendance
    • Quality verification
    • Payment processing

    Key Features

  • One Dashboard: Unified view of all vendors, contracts, and KPIs
  • Predictive Alerts: "AC unit in Floor 3 likely to fail in 10 days"
  • Instant Quotes: Get 3 vendor quotes for any service in <2 hours
  • Compliance Center: All certifications in one place with auto-reminders
  • Energy Reports: SEBI-ready reports generated automatically
  • WhatsApp Interface: Approve work orders via familiar channel

  • 8.

    Development Plan

    PhaseTimelineDeliverables
    MVP12 weeksVendor marketplace + work order management for 10 pilot buildings in Bengaluru
    V16 monthsIoT integration + predictive maintenance for HVAC; 50 buildings
    V212 monthsFull compliance automation; Expand to Mumbai, Hyderabad; 200 buildings
    V318 monthsAI pricing engine; Workforce optimization; 500 buildings
    Scale24 monthsTier-2 city expansion; White-label for FM companies; 2000+ buildings

    Technical Stack

    • Backend: Node.js/Python microservices
    • IoT: MQTT broker + time-series DB (InfluxDB)
    • AI/ML: OpenAI for NLP, custom models for prediction
    • Mobile: React Native for vendor apps
    • WhatsApp: Official Business API for client interface

    9.

    Go-To-Market Strategy

    Phase 1: Bengaluru GCC Corridor (Months 1-6)

    Why Bengaluru?
    • 20M sq ft leased in 2025
    • High concentration of tech companies with modern expectations
    • GCCs have budget and mandate for operational excellence
    Playbook:
  • Partner with 3-5 mid-size property managers (50-200 buildings)
  • Offer free dashboard + compliance tracking for 3 months
  • Monetize through vendor marketplace fees
  • Build case studies with measurable ROI
  • Phase 2: Healthcare Vertical (Months 6-12)

    Why Healthcare?
    • Fastest-growing FM vertical (9.4% CAGR)
    • Strict compliance requirements create urgency
    • Ayushman Bharat infrastructure spending creates greenfield
    • Premium pricing acceptable
    Playbook:
  • Target private hospital chains (Apollo, Fortis, Max)
  • Lead with compliance automation
  • Expand to full FM coordination
  • Phase 3: Tier-2 Expansion (Months 12-24)

    Why Tier-2?
    • 15-18% growth, outpacing metros
    • No established FM networks = no incumbent loyalty
    • GCCs setting up satellite offices = premium clients
    Target cities: Ahmedabad, Jaipur, Kochi, Chandigarh, Coimbatore
    10.

    Revenue Model

    Revenue Streams

    StreamModelTarget Take Rate
    Marketplace Commission% of vendor invoices5-8%
    SaaS SubscriptionPer building/month₹10,000-50,000
    Premium AnalyticsPredictive maintenance, energy optimization₹25,000+/building/month
    Compliance ReportingPer report or bundled₹5,000-15,000/report
    FintechVendor payments, invoice financing2-3% of GMV

    Unit Economics Target

    • Average Building GMV: ₹5-10 lakhs/month in FM services
    • Platform Take: 5-8% = ₹25,000-80,000/building/month
    • SaaS Layer: ₹15,000-30,000/building/month
    • Blended Revenue: ₹40,000-100,000/building/month
    At 1,000 buildings: ₹4-10 crores/month = ₹50-120 crores ARR
    11.

    Data Moat Potential

    Proprietary Data Assets

  • Vendor Performance Graph
  • - Quality scores across 10,000+ vendors - Completion rates, response times, rework frequency - Price benchmarks by service, location, building type
  • Equipment Failure Patterns
  • - HVAC failure modes by brand, age, usage - Predictive models trained on Indian conditions - Seasonal patterns (monsoon, summer peaks)
  • Pricing Intelligence
  • - Real transaction data across thousands of work orders - Dynamic pricing signals by demand, urgency, location - Cost benchmarks that no competitor can replicate
  • Compliance Database
  • - Certification requirements by building type - Regulatory changes tracked across states - Audit templates and best practices The Flywheel: More buildings → More data → Better predictions → More buildings
    12.

    Why This Fits AIM Ecosystem

    Structural Alignment

  • B2B Focus: FM is pure B2B with high transaction values
  • Fragmented Supply: 10,000+ vendors = aggregation opportunity
  • Repeat Transactions: Monthly/daily services = high frequency
  • High Trust Required: Quality signals solve discovery problem
  • AI-Native Opportunity: Coordination is the core problem
  • Domain Portfolio Synergy

    • facilities.in / facilitymanagement.in — Platform domains
    • buildingops.in — Operations focus
    • fmservices.in — Services marketplace

    Agent Ecosystem

    FM Intelligence could become a core vertical in AIM's agent ecosystem:

    • Netrika (research) feeds market intelligence
    • Krishna (commerce) handles vendor transactions
    • Vedika (architecture) designs integrations
    • Nandini (trust) manages vendor verification
    ---

    ## Pre-Mortem: Why This Could Fail

    Failure Mode 1: Incumbent Lock-In

    Risk: Large FM companies (JLL, ISS) have multi-year contracts with enterprises. Mitigation: Target mid-market properties and Tier-2 cities where incumbents are weak.

    Failure Mode 2: Vendor Resistance

    Risk: Vendors don't want price transparency. Mitigation: Offer faster payments and more leads as incentive. Start with vendors who are underserved.

    Failure Mode 3: Integration Complexity

    Risk: Each building has different BMS systems. Mitigation: Start with manual data entry; build integrations based on demand.

    Failure Mode 4: Low Margins in FM

    Risk: FM is already a thin-margin business. Mitigation: Capture value through premium analytics and fintech, not just marketplace fees.

    Steelman: Why Incumbents Might Win

    JLL and CBRE have relationships, brand trust, and can build technology if motivated. Their defense: "We're already doing this with our clients." Counter: Their incentive is to maximize headcount, not efficiency. They won't cannibalize their own business model.

    ## Verdict

    Opportunity Score: 8.5/10 Strengths:
    • Massive market ($25B+) with clear growth trajectory
    • Fundamental coordination problem that AI solves elegantly
    • Multiple revenue streams with strong unit economics
    • Regulatory tailwinds (SEBI disclosures) creating urgency
    • Clear data moat potential
    Weaknesses:
    • Long sales cycles with enterprise clients
    • Integration complexity across fragmented systems
    • Requires boots-on-ground for vendor onboarding
    • Incumbents have relationships (though misaligned incentives)
    Recommendation: This is a high-conviction opportunity that fits AIM's thesis of AI-enabling fragmented B2B markets. The combination of marketplace dynamics, SaaS recurring revenue, and fintech potential creates multiple paths to value capture. First Move: Partner with 2-3 progressive property managers in Bengaluru who are frustrated with current coordination chaos. Build the compliance automation layer first (immediate regulatory need), then expand to full marketplace.

    ## Sources