ResearchMonday, March 2, 2026

AI-Powered MSME Renewable Energy Group Captive Aggregation Platform

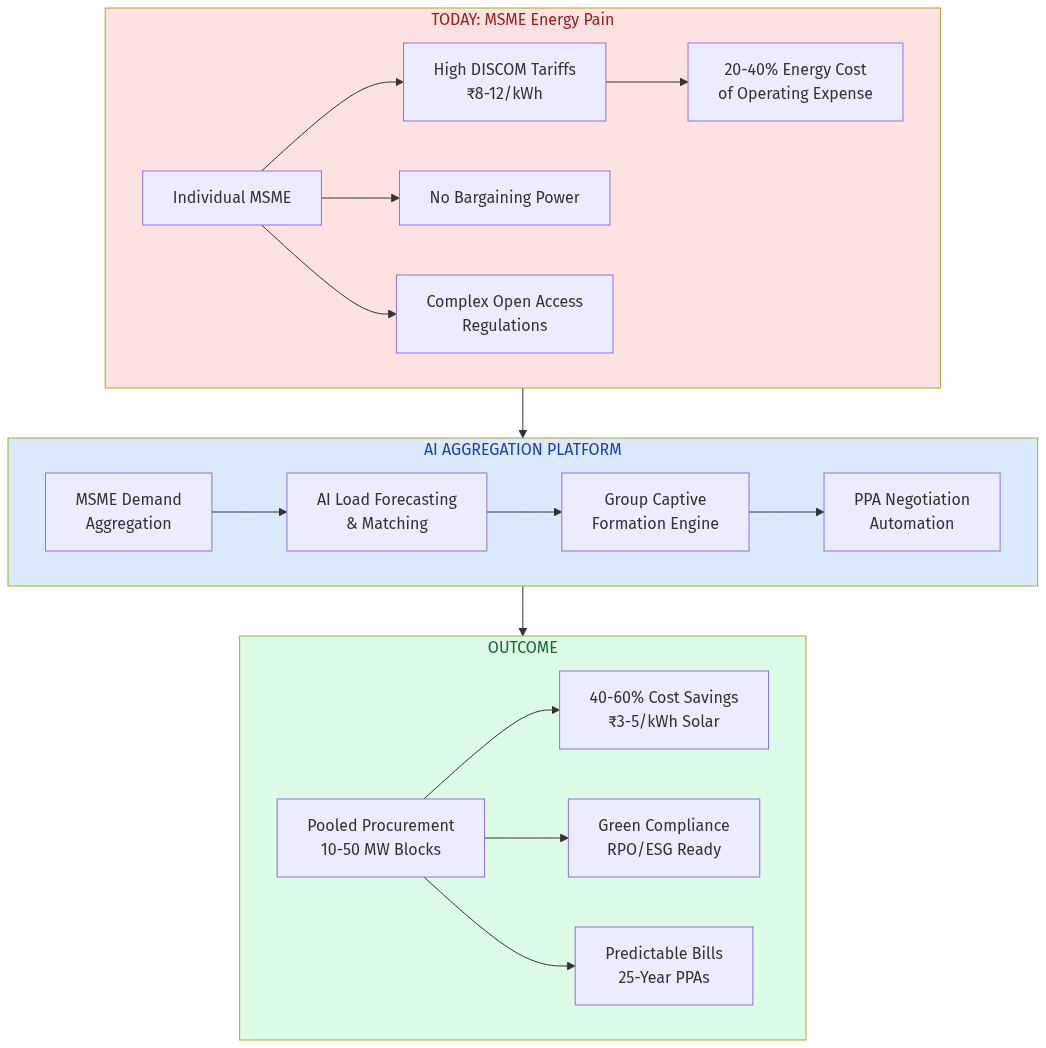
India's 63 million MSMEs pay 20-40% of operating costs on electricity at ₹8-12/kWh. Meanwhile, solar is available at ₹3-5/kWh—but only if you can procure 10+ MW. An AI-powered aggregation platform can bridge this gap, creating India's first MSME group captive energy marketplace.

1.

Executive Summary

India's MSMEs are locked out of cheap renewable energy. Large corporates sign 25-year PPAs at ₹3-5/kWh while small businesses pay 3x more to DISCOMs. The barrier isn't technology—it's scale. Open access regulations require minimum 1 MW loads, and group captive formation demands 26% equity stakes and complex compliance.

An AI-powered platform can aggregate MSME demand across industrial clusters, form compliant group captive entities, negotiate bulk PPAs, and automate billing/settlement. This isn't just cost savings—it's existential for export-oriented MSMEs facing ESG mandates from global buyers.

The opportunity: ₹2.5 lakh crore MSME electricity spend, with 40-60% addressable through group procurement. No dedicated startup exists in this space.
2.

Problem Statement

Who Feels the Pain?

Manufacturing MSMEs in power-intensive sectors:
  • Textile mills (30-40% energy cost)
  • Foundries and metal fabrication (25-35%)
  • Plastic injection molding (20-30%)
  • Food processing (15-25%)
  • Ceramic and glass (35-45%)
The Numbers:
  • 63 million+ registered MSMEs (7 crore+ under Udyam)
  • Energy = 20-40% of operating expenses
  • Average DISCOM tariff: ₹8-12/kWh (industrial)
  • Solar PPA available: ₹3-4.5/kWh
  • Gap: 60-70% cost reduction locked away

Why Can't They Access Cheap Solar?

  • Minimum Scale Requirements
  • - Open access typically requires 1 MW+ contracted demand - Most MSMEs have 50-500 kW loads - Individual PPAs unviable below 5 MW
  • Group Captive Complexity
  • - Requires 26% equity stake from consumers - Legal entity formation across multiple businesses - Compliance with state-specific regulations - Banking and wheeling agreements
  • Information Asymmetry
  • - No visibility into available solar capacity - No standardized PPA terms for small buyers - Complex tariff structures (ToD, demand charges) - State-by-state regulatory variations
  • Working Capital Constraints
  • - Upfront equity requirements - Security deposits for open access - 3-6 month credit cycles already stretched
    MSME Energy Pain Points
    MSME Energy Pain Points

    3.

    Current Solutions

    CompanyWhat They DoWhy They're Not Solving It
    Fourth Partner EnergyC&I solar for large corporatesMinimum 1 MW; won't aggregate MSMEs
    CleanMaxRooftop + open access for enterprisesFocus on 500+ kW; not cluster aggregation
    Amplus SolarB2B solar developerProject developer, not marketplace
    ReNew PowerUtility-scale + C&I projectsToo large for MSME segments
    Freyr EnergyRooftop solar for MSMEsOnly rooftop; no open access aggregation
    SolarSquareResidential + SMB rooftopNot tackling group captive
    The Gap: No platform aggregates MSME demand across clusters, forms group captive entities, and provides marketplace access to RE developers.
    4.

    Market Opportunity

    Market Size

    • India's MSME electricity spend: ~₹2.5 lakh crore annually
    • Manufacturing MSMEs (power-intensive): ~₹80,000 crore
    • Addressable through group procurement: ₹40,000-50,000 crore
    • Platform commission potential (2-5%): ₹800-2,500 crore TAM

    Growth Drivers

  • Regulatory Tailwinds
  • - Green Open Access Rules 2022: Simplified interstate transactions - RPO obligations increasing to 43% by 2030 - Cross-subsidy surcharge waivers for green power
  • ESG Pressure
  • - Export-oriented MSMEs facing Scope 3 requirements - EU CBAM (Carbon Border Adjustment Mechanism) from 2026 - Global buyers mandating renewable energy use
  • Cost Arbitrage
  • - Solar tariffs at historic lows (₹2.5-3.5/kWh utility scale) - DISCOM tariffs rising 5-8% annually - Diesel genset costs: ₹18-22/kWh
  • Policy Push
  • - NITI Aayog's MSME Green Transition Roadmap - PM Surya Ghar Yojana momentum - State industrial policies promoting RE adoption

    Why Now?

    • Solar cost curve: Finally viable for distributed C&I
    • Regulatory maturity: Open access rules stabilized
    • Digital readiness: 95% MSMEs using digital payments
    • ESG deadline: EU CBAM enforcement beginning 2026
    • Credit access: MSME lending digitized via OCEN/AA

    5.

    Gaps in the Market

    1. No Demand Aggregation Infrastructure

    Industrial clusters (3,000+ in India) have concentrated MSME loads but no mechanism to pool demand.

    2. Group Captive Formation Is Manual

    Legal structuring, equity allocation, compliance—all done by expensive consultants, making it unviable below ₹5 crore projects.

    3. No PPA Marketplace for Small Buyers

    RE developers only talk to procurement teams at large corporates. No discovery mechanism for <5 MW opportunities.

    4. Load Forecasting Missing

    MSMEs have variable loads. Without AI-based forecasting, banking and scheduling become compliance nightmares.

    5. Billing Chaos

    Wheeling charges, banking, ToD adjustments, RPO credits—manual reconciliation across 10+ MSMEs is unsustainable.
    6.

    AI Disruption Angle

    How AI Transforms This Workflow

    1. Intelligent Demand Aggregation
    • AI clusters MSMEs by location, load profile, and credit quality
    • Optimizes group formation for minimum 10 MW blocks
    • Predicts which businesses will stay vs. churn
    2. Load Forecasting & Matching
    • ML models predict consumption patterns from historical bills
    • Matches variable MSME loads with solar generation curves
    • Optimizes banking requirements (store surplus, draw deficit)
    3. Automated Group Captive Formation
    • Document generation for SPV/LLP structures
    • Equity allocation algorithms based on consumption share
    • Compliance monitoring for 26% ownership rules
    4. Dynamic PPA Negotiation
    • Real-time pricing from multiple RE developers
    • Auction mechanisms for aggregated demand
    • Contract terms optimization (escalation, tenure, ToD)
    5. Agent-Based Billing & Settlement
    • Auto-reconciliation of wheeling, banking, RPO
    • Per-MSME billing based on actual consumption
    • Dispute resolution via smart contracts

    The AI Agent Future

    When AI agents transact on behalf of MSMEs:

    • Agent monitors real-time prices on IEX
    • Triggers spot purchases during price dips
    • Auto-negotiates PPA renewals
    • Files regulatory compliance automatically
    ---

    7.

    Product Concept

    Core Platform Features

    Stakeholder Ecosystem
    Stakeholder Ecosystem
    For MSMEs (Demand Side):
    • Upload 12-month electricity bills → instant savings estimate
    • Join cluster-based groups with similar businesses
    • Track consumption, savings, green credits in dashboard
    • WhatsApp-first interface for Tier 2/3 clusters
    For RE Developers (Supply Side):
    • Publish available capacity with pricing
    • Access pre-qualified MSME demand pools
    • Standardized PPA templates
    • Escrow-protected offtake guarantees
    For Industrial Clusters:
    • White-label portal for association members
    • Collective bargaining dashboard
    • ESG compliance certificates for export documentation

    Key Workflows

  • Onboarding: Bill upload → load analysis → cluster matching
  • Group Formation: Legal entity → equity allocation → compliance filing
  • PPA Procurement: Demand pooling → RFQ to developers → auction → signing
  • Operations: Scheduling → wheeling → banking → billing → settlement
  • Compliance: RPO tracking → regulatory filings → audit support

  • 8.

    Development Plan

    PhaseTimelineDeliverables
    MVP12 weeksBill analysis, savings calculator, cluster directory, manual group formation
    V16 monthsPPA marketplace, developer onboarding, automated legal docs, basic billing
    V212 monthsAI load forecasting, dynamic pricing, banking optimization, mobile app
    V318 monthsAgent-based trading, IEX integration, cross-state expansion, embedded finance

    Technical Stack

    • Frontend: Next.js + WhatsApp Business API
    • Backend: Node.js/Python microservices
    • AI/ML: Load forecasting (Prophet/LSTM), clustering (K-means), pricing (RL)
    • Integrations: DISCOM portals, IEX, RE developer APIs, Account Aggregator

    9.

    Go-To-Market Strategy

    Phase 1: Cluster Capture (Months 1-6)

  • Partner with 5 industrial clusters in solar-rich states (Gujarat, Rajasthan, Tamil Nadu)
  • Sign MoUs with cluster associations (GCCI, FICCI local chapters)
  • Target textile, foundry, food processing clusters
  • Deliver first 10 MW aggregated PPA
  • Phase 2: Developer Network (Months 3-9)

  • Onboard 10 RE developers with <50 MW unsold capacity
  • Create standardized PPA templates
  • Launch reverse auction for aggregated demand
  • Build track record with 3-5 successful transactions
  • Phase 3: Scale (Months 6-18)

  • Expand to 20+ clusters across 5 states
  • Launch embedded NBFC partnership for equity finance
  • WhatsApp-first product for Tier 2/3 penetration
  • Target 100 MW aggregated procurement
  • Key Partnerships

    • Industrial associations: FICCI, CII, FISME, state MSME federations
    • RE developers: Fourth Partner, CleanMax, Avaada, Vikram Solar
    • Financiers: Electronica Finance, Caspian, Northern Arc
    • DISCOMs: GUVNL, TANGEDCO, MSEDCL (wheeling agreements)

    10.

    Revenue Model

    Primary Revenue Streams

  • Transaction Fee (2-5% of PPA value)
  • - Per-MW commission on successful PPAs - Recurring on annual energy procurement - Example: 50 MW × ₹3.5/kWh × 8760 hours × 3% = ₹4.6 crore/year
  • SaaS Subscription (MSMEs)
  • - Basic: Free (savings calculator, cluster directory) - Pro: ₹5,000/month (billing, compliance, dashboard) - Enterprise: Custom (multi-site, API access)
  • Developer Listing Fees
  • - Premium placement in PPA marketplace - Lead generation fees for qualified demand - ₹50,000-2 lakh per listing/quarter
  • Embedded Finance
  • - Referral fees on MSME loans for equity stake - Working capital products against PPA receivables - 1-2% of disbursed amount
  • Compliance & Advisory
  • - Group captive legal structuring: ₹2-5 lakh - RPO audit and filing: ₹50,000/year - ESG certification support: ₹1 lakh/year

    Unit Economics (Target State)

    • CAC: ₹15,000-25,000 per MSME
    • LTV: ₹1.5-3 lakh (5-year retention)
    • LTV:CAC: 6-12x
    • Gross Margin: 60-70% (SaaS), 80-90% (transaction fees)

    11.

    Data Moat Potential

    Proprietary Data Assets

  • MSME Load Profiles
  • - Consumption patterns by industry, size, geography - Seasonality, ToD distribution, growth trajectories - Most granular MSME energy data in India
  • Cluster Intelligence
  • - Aggregate demand by industrial cluster - Credit quality and payment behavior - Churn prediction models
  • PPA Pricing Database
  • - Historical transaction prices by state, developer, size - Negotiation outcomes and terms - Market clearing prices for aggregated demand
  • Regulatory Compliance Library
  • - State-wise open access regulations - DISCOM-specific procedures and contacts - Success/failure patterns by jurisdiction

    Network Effects

    • More MSMEs → larger demand pools → better PPA prices → more MSMEs
    • More transactions → better pricing data → smarter AI → higher win rates

    12.

    Why This Fits AIM Ecosystem

    Strategic Alignment

  • B2B Marketplace DNA
  • - Aggregates fragmented demand (MSMEs) with fragmented supply (RE developers) - Discovery + transaction + fulfillment in one platform - High-value, repeat transactions
  • India-Specific Opportunity
  • - 63M MSMEs, 3000+ industrial clusters - Regulatory complexity creates moat - Local execution required (DISCOM relationships)
  • AI-Native from Day One
  • - Load forecasting, pricing optimization, compliance automation - Agent-ready architecture for autonomous trading - Data compounds into defensible moat
  • ESG Tailwind
  • - Every export MSME will need green energy proof - First-mover in compliance infrastructure - Regulatory relationship building

    Integration with AIM Portfolio

    • Cross-sell: MSMEs already on AIM for procurement → energy module
    • Data enrichment: Energy patterns indicate business health
    • Supplier intelligence: RE developer ratings and reliability

    ## Mental Models Applied

    Zeroth Principles

    Question: Why don't MSMEs use solar already? Assumption challenged: "Solar requires owning panels." Zeroth insight: The barrier is procurement scale, not technology. Group captive removes the ownership burden—MSMEs just need a mechanism to pool demand.

    Incentive Mapping

    • DISCOMs: Lose high-paying industrial customers → will resist, delay approvals
    • RE Developers: Want large, creditworthy offtakers → need demand aggregation intermediary
    • MSMEs: Want savings but can't navigate complexity → need turnkey solution
    • Government: Wants RPO compliance and green transition → policy tailwind

    Distant Domain Import

    Parallel: Group purchasing organizations (GPOs) in US healthcare. Hospitals pool demand for medical supplies, achieving 10-15% savings through collective bargaining. Application: Same model for MSME energy—aggregate demand, standardize contracts, negotiate bulk pricing.

    Falsification (Pre-Mortem)

    Why might this fail?
  • DISCOM resistance blocks open access approvals
  • MSMEs churn from groups, destabilizing PPAs
  • RE developers prefer single large buyers
  • Regulatory changes eliminate cost arbitrage
  • Credit risk in group structure
  • Mitigations:
  • Start in progressive states (Gujarat, Rajasthan, Karnataka)
  • Long-term PPA commitments with exit penalties
  • Create guaranteed demand pools with escrow
  • Build regulatory affairs capability
  • Credit insurance and NBFC partnerships
  • Steelmanning (Why Incumbents Win)

    Best argument against this opportunity:

    "Fourth Partner and CleanMax will move downstream. They have developer relationships, execution capabilities, and capital. They'll build aggregation tools as a feature, not a product. A startup can't compete with vertically integrated players."

    Counter: Large players optimize for ₹50 crore+ projects. MSME aggregation is operationally complex with thin initial margins. They'll ignore this segment until it's too late—classic disruption from below.

    ## Verdict

    Opportunity Score: 8.5/10

    Strengths

    • Massive underserved market: 63M MSMEs locked out of cheap energy
    • Regulatory tailwind: Open access rules, RPO mandates, CBAM
    • Clear business model: Transaction fees + SaaS + embedded finance
    • Defensible moat: Data + cluster relationships + regulatory expertise
    • ESG urgency: Export MSMEs face 2026 deadline

    Risks

    • Execution complexity: Multi-stakeholder coordination
    • Regulatory risk: State-level variations and DISCOM resistance
    • Credit risk: MSME payment reliability in group structures
    • Competition: Large C&I solar players could enter

    Recommendation

    Build this. Start with 3-5 industrial clusters in Gujarat and Tamil Nadu. Sign first 10 MW aggregated PPA within 6 months. The timing is perfect: solar costs at historic lows, ESG pressure rising, and no incumbent focused on MSME aggregation.

    The winner will own India's MSME energy transition—a ₹2.5 lakh crore market undergoing structural disruption.


    ## Sources