India's industrial scrap metal market is experiencing explosive demand driven by the green steel transition. Electric Arc Furnace (EAF) capacity is set to reach 50% of total steel production by 2030, creating unprecedented appetite for high-quality scrap. Yet the supply chain remains fractured: 70% of scrap collection operates through informal kabadiwalas with no quality grading, opaque pricing, and zero traceability.
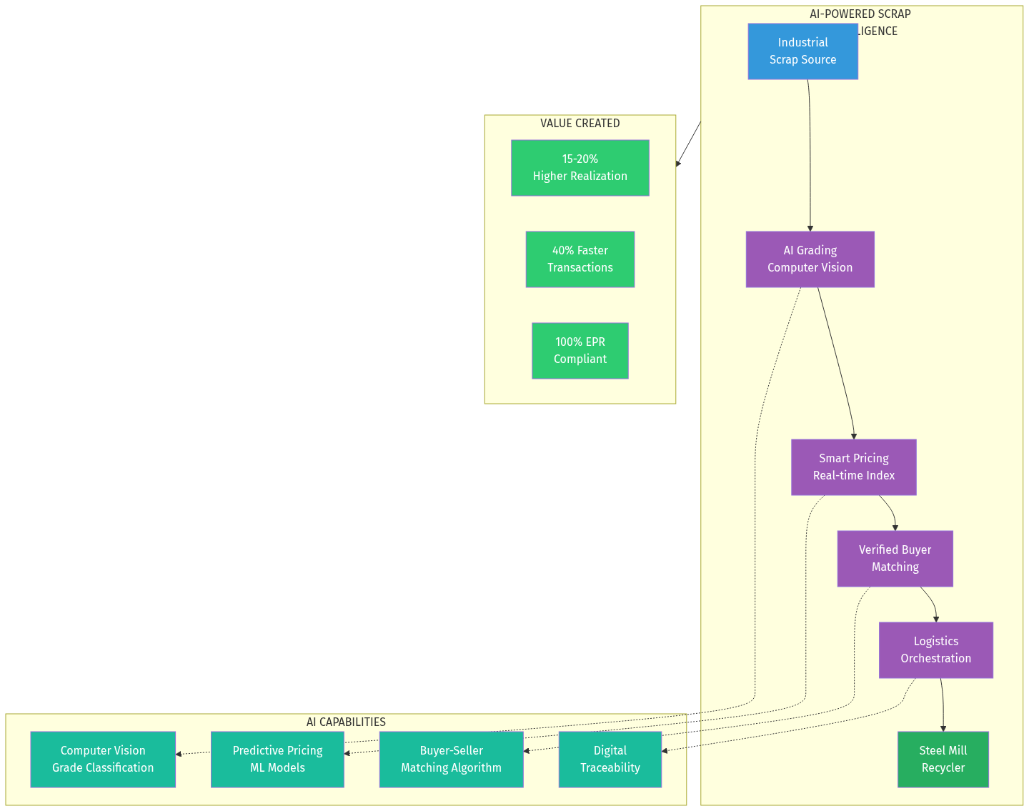
This presents a massive opportunity for an AI-powered scrap procurement intelligence platform that can:
- Deploy computer vision for automated quality grading
- Provide real-time pricing indices based on ML models
- Match verified buyers and sellers algorithmically
- Generate digital chain-of-custody for EPR compliance


